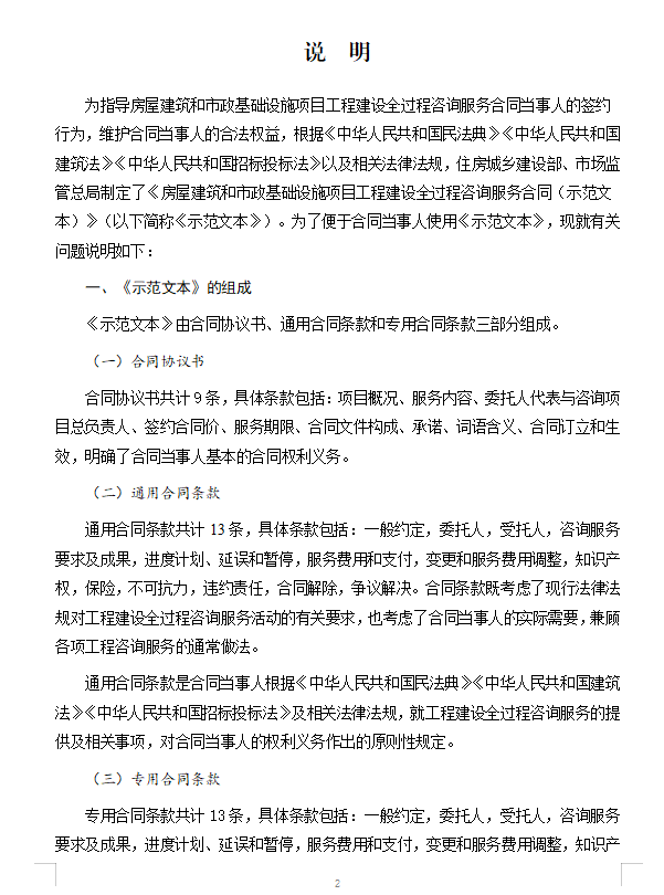
2月23日,中国住房城乡建设部官网发布了关于印发《房屋建筑和市政基础设施项目工程建设全过程咨询服务合同(示范文本)》的通知,公告具体情况如下:


本次发布的《房屋建筑和市政基础设施项目工程建设全过程咨询服务合同(示范文本)》旨在规范和指导房屋建筑和市政基础设施项目工程建设全过程咨询服务当事人的签约行为,维护全过程咨询服务企业及寻求服务的用户的合法权益。
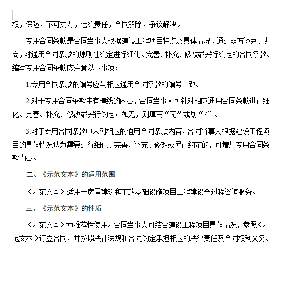
《示范文本》主要由合同协议书、通用合同条款和专用合同条款三个部分组成,详细说明了工程建设全过程咨询服务应提供的相关事项,对合同当事人的权利义务作出的原则性规定。
根据文本说明,《示范文本》适用于房屋建筑和市政基础设施项目工程建设全过程咨询服务。为推荐性使用的范本。各工程项目咨询企业合同当事人可结合建设工程项目具体情况,参照《示范文本》订立合同,并按照法律法规和合同约定承担相应的法律责任及合同权利义务。


